Project information

  • Category: Software development
  • Location: Olin College of Engineering
  • Project date: September 2021
  • Project URL: Coming Soon

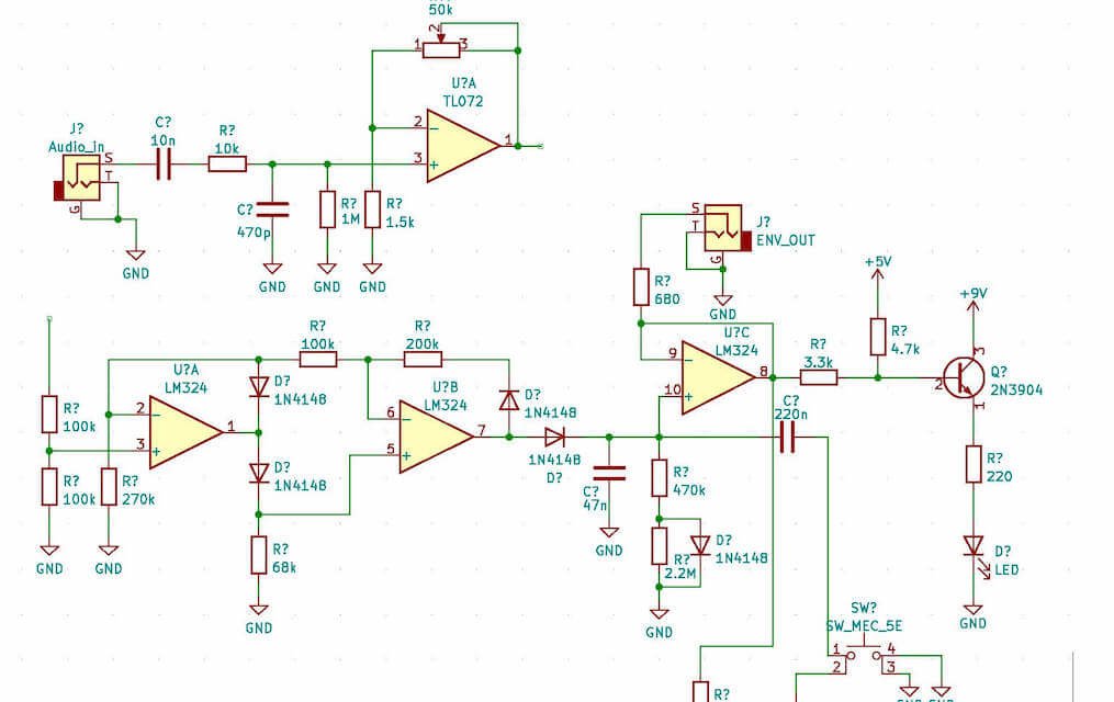
Aardvark Audio

Aardvark Audio is a music tech venture I founded with Merwan Yeditha, intending to design and create affordable and accessible hardware and virtual synthesizers. We are currently in the process of doing a full-stack development on our first virtual synthesizer in C++.

Contact me for more details!